南京醫(yī)科大學(xué)2016年高層次人才需求信息
一、年齡、學(xué)位、工作經(jīng)歷要求
以教授身份引進(jìn)原則上需40歲以下、具有博士學(xué)位,具有教授職稱、或在海外從事三年以上博士后、或海外助理教授及以上。
以副教授身份引進(jìn)原則上需35歲以下、具有博士學(xué)位,具有副教授職稱、或在海外從事三年以上博士后、或海外博士學(xué)位。
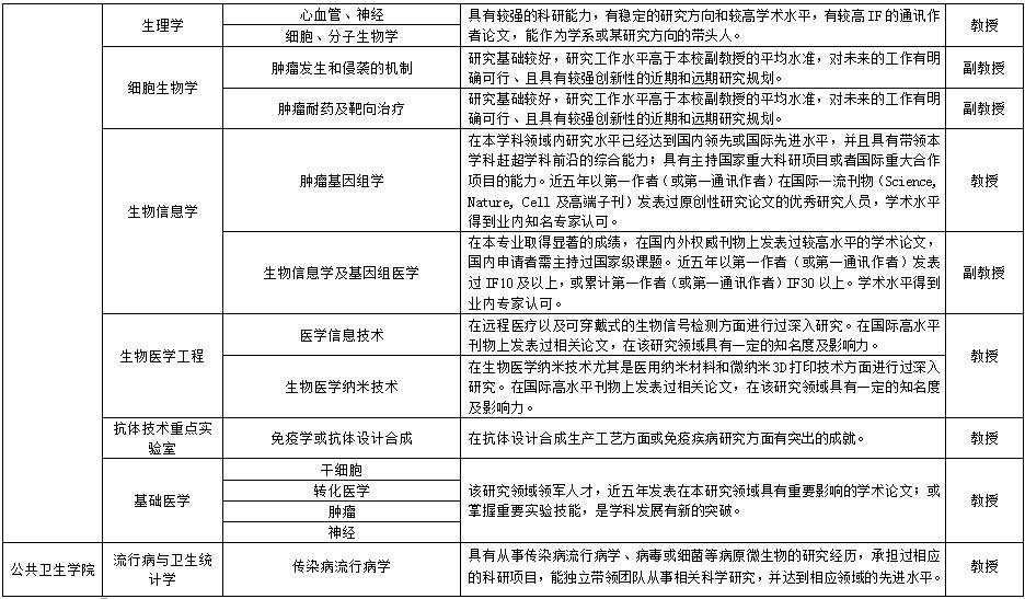
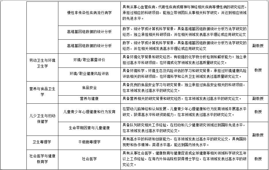
二、專業(yè)方向及崗位要求





三、聯(lián)系方式
通訊地址:中國(guó)南京市江寧區(qū)龍眠大道101號(hào)南京醫(yī)科大學(xué)人事處
郵政編碼:211166
聯(lián)系人:陸銘、鄒志鋼、史誠(chéng)
聯(lián)系電話:86-025-86869128,86-025-86869123
傳真:86-025-86869122
電子郵箱:mlu@njmu.edu.cn,szb@njmu.edu.cn
